A Slight Course Correction

As I've worked through implementing the MVP for Mnemonic, I've started thinking that Mnemonic is not a product itself; it's a category of tool. Mnemonic is the realization of that tool. In the same way that a word processor isn't a product itself, but a category of product.
What about the CLI?¶
The CLI isn't really needed for Claude Code. Since I'm going to use Mnemonic for software engineering, I can just create a set of specialized commands and skills. A CLI (if using Claude Code) isn't really needed. I could just do something like this:

The expected behavior would be that Claude Code would then query Mnemonic for the correct agent(s) to use, it's definition, patterns to follow, etc., then execute.
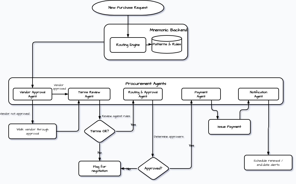
Not just for software development¶
I'm developing Mnemonic with a focus on agents and patterns focused on software development. But I've realized that Mnemonic can be used for other business processes, too. For example, let's say you want to create an AI-driven process for procurement. I'm not an accounting professional by any means, but as a manager who's had to source vendors and negotiate and sign contracts with consultants. I do know there are usually rules around preferred vendors, when PO's are needed and aren't, preferred payment terms, etc.
You could end up with several agents for this. Just off the top of my head,
- an agent that reviews the terms of a purchase agreement against a set of patterns and rules that should be followed
- an agent that can walk a vendor through the process of becoming an "approved vendor"
- an agent that determines who might need to approve this and route it to them for approval
- an agent that can issue payment
- an agent that can schedule a notification or future action based on the contract end date or renewal date.

Stepping back¶
Sometimes you have to build something to understand what you're actually building. Mnemonic started as a CLI idea, evolved into an architecture concept, and now Mnemonic is emerging as the concrete implementation of that concept.
The insight that Mnemonic can serve any client—not just a custom CLI—opens up possibilities I hadn't considered. Software engineering is my domain, so that's where I'll start. But the same pattern-driven, agent-coordinated approach could work for procurement, customer support, content creation, or any process that benefits from consistent, intelligent automation.